Articles + Publications October 4, 2021
Winning an Ex Parte Appeal: Part I – Pre-Appeal and Notice of Appeal Stages
Reprinted from Intellectual Property & Technology Law Journal, October 2021, Volume 33, Number 9, pages 3–10, with permission from Wolters Kluwer, New York, NY, 1-800-638-8437, www.WoltersKluwerLR.com. Copyright © 2021 CCH Incorporated. All Rights Reserved.
For applicants, the patent appeal process before the U.S. Patent and Trademark Office (USPTO) has often been a seemingly subjective and strategically uncertain process. As a result, during prosecution applicants are faced with the challenge of deciding when to continue to pursue ongoing prosecution with the same Examiner in the hopes of more quickly reaching common ground on acceptable allowable subject matter or when to delve into the appeals process.
This two-part article will provide applicants with guideposts as well as data for navigating each stage of the appeals process.
This first article provides factors and data applicants should consider at each stage when mapping out an application’s optimal path, and focuses particularly on when an applicant should file a notice of appeal and a pre-appeal brief.
The forthcoming second article will focus on when an applicant might consider filing an appeal brief, and will provide data showing the likelihood of receiving an allowance or additional rejection at the Patent Trial and Appeal Board (Board) decision stage.
Appeals Process
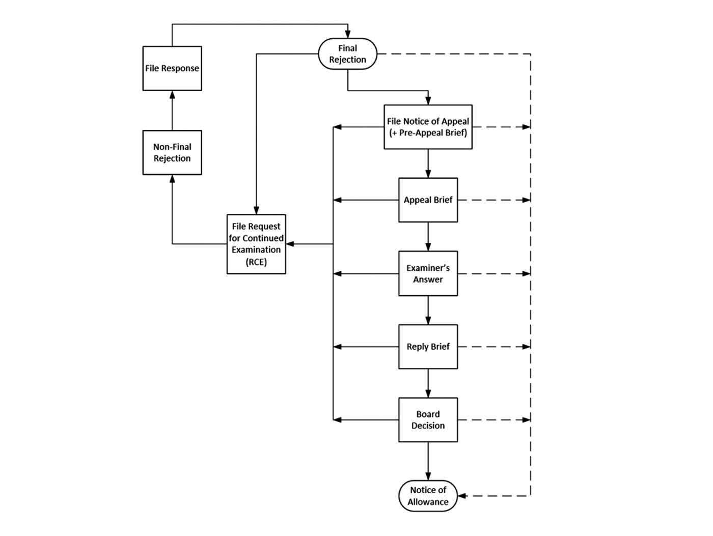
When deciding whether to appeal an ex parte case, applicants must first understand the overall appeals process. To begin the appeals process, an applicant must first receive at least two rejections from the assigned Examiner, e.g., a non-final and final rejection. Once a second rejection is received, an applicant has several options for continuing to pursue the present claims, as provided in the following flowchart.
That is, an applicant may file a Request for Continued Examination (RCE) to re-open prosecution with the Examiner, or may file a notice of appeal (along with an optional pre-appeal brief) to begin the overall appeals process.
Although this article focuses on the notice of appeal and pre-appeal brief stages, applicants should be aware that it is possible to receive an allowance at any stage of the appeals process, as indicated by the dashed line in the below flowchart. Thus, it is important for applicants to think carefully and strategically at each separate stage of the appeals process.
Notice of Appeal Decision Factors
A variety of different factors should be considered before filing a notice of appeal.
The first factor relates to an applicant’s subjective belief that its position with respect to the outstanding rejections is a strong one. This may include considering whether the Examiner ignored certain elements of a claim, mischaracterized a reference for a 35 U.S.C. § 102 or 35 U.S.C. § 103 rejection, or whether certain elements of a claim mirror claims deemed eligible under 35 U.S.C. § 101. The stronger an applicant believes its position to be with respect to these elements – the better the applicant’s chances will likely be.
The second factor relates to an analysis of the status of prosecution with this Examiner, i.e., is the Examiner being difficult or is there progress being made towards allowable subject matter. Applicants can analyze this factor by evaluating how helpful the Examiner has been throughout prosecution, how willing the Examiner has been to offer his or her own suggestions, and/or the Examiner’s overall and art unit-specific allowance rates.
A third and more technical factor to consider is whether there are any simple amendments available that might help to advance prosecution. If the only amendments an applicant can make to satisfy the Examiner would significantly change the scope of the claims (or amending is simply not an option), based on, e.g., internal business goals, an appeal is a better next step.
A fourth factor is the current stage of prosecution, i.e., has the applicant already attempted multiple rounds of prosecution with the same Examiner with limited, if any, success. This factor may help an applicant surmise the chances of reaching allowability.
A fifth factor is overall timing of the appeals process. Between February 2018 and February 2021, appeals taking 10 or less months decreased from just over 7,000 cases to under 5,000; appeals taking 11 to 13 months decreased from about 3,000 cases to just over 1,000; and appeals taking 14 or more months decreased from about 2,000 cases to under 1,000.[1] As a result, the number of appeals overall has decreased, but there also has been a 71 percent chance that the appeals process (i.e., from filing a notice of appeal to a Board decision) takes less than 11 months. Applicants may find these numbers helpful in considering whether an appeal fits within timing aspects to meet their business goals.
Finally, a sixth factor for applicants to consider is whether subject matter eligibility is the only remaining issue. As this article will help to show, there seems to have been a significant shift in how often applicants achieve allowability at different stages of the appeals process since the USPTO’s issuance of its 2019 Subject Matter Eligibility Guidance (2019 PEG), discussed in greater detail below.
Data Analysis
If applicants take one key point away from this article, it should be that winning an appeal may often occur before a case ever reaches the Board, e.g., at the notice of appeal or pre-appeal brief stage. To help highlight this key point, we have analyzed an assortment of data showing the allowance rate at each stage of the appeals process, with this article focusing on the pre-appeal and notice of appeal stages.[2]
We first evaluated data from 2014 to 2021 to show that no matter the assigned tech center group, an application has at least a chance of reaching allowance even by merely filing a notice of appeal and/or a pre-appeal brief.
We next evaluated data specifically from 2014 to 2019 (pre-2019 PEG) and from 2019 to 2021 (post-2019 PEG) to show the positive impact the 2019 PEG seems to have had on the likelihood of allowance across tech center groups when specifically addressing Section 101 challenges. The following table provides the tech center groups that were evaluated as part of these analyses:
| 1610 |
Organic Compounds – Bio-affecting, Body Treating, Drug Delivery, Steroids, Herbicides, Pesticides, Cosmetics, and Drugs |
| 1620 |
Organic Chemistry |
| 1720 |
Fuel Cells, Batteries, Solar Cells, Liquid Crystal Compositions |
| 1760 |
Organic Chemistry, Polymers, Compositions |
| 2120 |
AI & Simulation/Modeling |
| 2140/2170 |
GUI and Document Processing |
| 2150/2160 |
Databases and File Management |
| 2190 |
Inter-process Communications and Software Development |
| 2430/2490 |
Cryptography and Security |
| 2440/2450 |
Computer Networks |
| 3620 |
Business Methods – Incentive Programs, Coupons; Operations Research; Electronic Shopping; Health Care; Point of Sale, Inventory, Accounting; Cost/Price, Reservations, Shipping and Transportation; Business Processing |
| 3680 |
Business Methods – Incentive Programs, Coupons; Electronic Shopping; Business Cryptography, Voting; Health Care; Point of Sale, Inventory, Accounting; Business Processing, Electronic Negotiation |
| 3690 |
Business Methods – Finance/Banking/Insurance |
Notice of Appeal Statistics
Filing a notice of appeal is the first required step for placing an application in the appeals process. While there is a fee to file a notice of appeal (which varies depending on applicant entity size), the following data shows how this fee might be worthwhile no matter the assigned tech center group.
As illustrated below, from 2014 to 2021, each of the reviewed tech center groups shows at least some percent chance of reaching allowance after doing no more than filing a notice of appeal. These situations may happen, for example, where the mere act of putting an Examiner on notice that an applicant is serious about pursuing a case further, may result in the Examiner reconsidering his or her previous rejections. Examiners in these situations may be more open to even contacting applicants to discuss potential new angles or strategies in order to reach common ground.

As discussed above, subject matter eligibility considerations may also play a large role in determining notice of appeal strategy. The 2019 PEG modified the analysis for determining subject matter eligibility. Specifically, it required Examiners to consider whether a claim recited an additional element that was directed to a practical application (e.g., using an abstract idea in some meaningful way), and if so, would be deemed patent eligible. Since this change to the Section 101 analysis, Examiners have become more lenient in allowing applications and the data presented below supports that assertion.
As illustrated below, each of the reviewed tech center groups illustrates an increase in the percent of allowances at the notice of appeal stage since issuance of the 2019 PEG. Pre-2019 PEG, tech center groups 1610, 1620, 1720, and 1760 had allowance rates of 3.54 percent, 8.09 percent, 1.97 percent, and 3.98 percent, respectively, which again shows applicants may receive an allowance even before a Board decision. Each of these tech center groups has seen an increase to 4.60 percent, 11.88 percent, 4.33 percent, and 5.92 percent, respectively, since issuance of the 2019 PEG.

Additionally, tech center groups 2120 and 2190 have increased from 1.56 percent and 1.45 percent, respectively, to 7.14 percent and 4.10 percent, respectively, since the 2019 PEG. Finally, tech center groups 3620, 3680, 3690, 2140/2170, 2150/2160, 2430/2490, and 2440/2450 have increased from 0.17 percent, 0.51 percent, 0.37 percent, 0.69 percent, 1.01 percent, 1.45 percent, and 1.22 percent, respectively, to 0.18 percent, 1.07 percent, 0.77 percent, 1.51 percent, 2.43 percent, 2.99 percent, and 2.14 percent, respectively.
These increases are significant, especially when considered in view of how difficult it has become for applicants to navigate Section 101, particularly in the business methods, software, and artificial intelligence technology spaces. These increases may be due to the 2019 PEG providing both applicants and Examiners with increased clarity and multiple options for approaching Section 101 issues. That is, prior to the 2019 PEG, an applicant had two broad arguments to overcome a Section 101 rejection, namely (1) the claims are not directed to a judicial exception (i.e., a law of nature, natural phenomenon, or abstract idea), and/or (2) the claims provide significantly more than the exception by including some unconventional or inventive concept. After the 2019 PEG, the USPTO gave applicants an additional argument to overcome a Section 101 rejection, namely even if the claims are directed to a judicial exception, the claims integrate that exception into a practical application by, e.g., improving the functioning of a computer or other technology, or a technical field. As such, Examiners also now have additional options for allowing the claims.

Regardless of the reasoning, the above data helps to show it may be worthwhile for applicants to consider filing a notice of appeal regardless of how they may end up approaching the remaining stages of the overall appeals process.
In deciding whether to file a notice of appeal, applicants should keep this data in mind and realize that even putting an Examiner on mere “alert” that an applicant is serious about pushing an application through the appeals process, appears to at least at times be enough in and of itself to result in an allowance. In the event a case fails to reach allowance at this stage, an applicant still has the option to file an appeal brief, at no cost, in support of the notice of appeal, or restart prosecution by filing an RCE.
Pre-Appeal Statistics
As part of the 2005 Pre-Appeal Brief Conference Pilot Program, applicants who file a notice of appeal, as discussed above, may, without an additional fee, also simultaneously file a pre-appeal brief. This pre-appeal brief makes its way to a small panel of Examiners to review the application’s condition for appeal, prior to the applicant needing to file an appeal brief. As was illustrated by the notice of appeal data above, choosing to file a pre-appeal brief may also be worthwhile, especially considering the lack of an additional fee.
Additionally, if the applicant wants more time to formulate arguments or strategy, by filing a preappeal brief, an applicant is allowed the greater of one month following a pre-appeal panel decision or two months from filing a notice of appeal to file a formal appeal brief or file an RCE.
As the below chart illustrates, each of the reviewed tech center groups shows an even greater likelihood of reaching allowance by simply filing a pre-appeal brief after filing a notice of appeal. These trends may be due to the fact that at the pre-appeal stage, the assigned panel of Examiners has the opportunity to take a fresh look at a given application in comparison to a previously assigned Examiner who may have spent months or years prosecuting a given claim set and perhaps developed unconscious biases along the way.

With respect to subject matter eligibility considerations at the pre-appeal stage, the following data shows the percent of cases that resulted in allowance both pre- and post-2019 PEG, across the same tech center groups.
As the data shows, pre-2019 PEG, certain tech center groups had significant allowance rates following the pre-appeal stage that cannot be ignored. Tech center groups 2120, 2190, 2150/2160, 2430/2490, and 2440/2450 had allowance rates of 5.33 percent, 10.51 percent, 5.85 percent, 11.07 percent, and 10.33 percent, respectively, which shows that an appeal may be won even well before a Board decision. Even more remarkably, each of these allowance rates has seen an increase to 23.21 percent, 28.72 percent, 22.72 percent, 24.48 percent, and 23.74 percent, respectively, since issuance of the 2019 PEG.
Additionally, percent allowances in tech center groups 1610, 1720, and 1760 have each increased by more than 1.5 times, 1620 has seen more than doubling of its percent allowances, and 2140/2170 close to three times its percent allowances since issuance of the 2019 PEG.
Notably, the 3600 tech center groups – some of the most difficult to navigate with respect to Section 101 issues – have seen between four to eight times percent allowances since issuance of the 2019 PEG.
Once again, these increases may be due to the increased clarity and approach variety that the 2019 PEG provides for applicants and Examiners. But in any event, these increases are again significant enough for applicants to strongly consider filing a pre-appeal brief when up against Section 101 rejections.
Regardless of the above mentioned reasonings, applicants should always at least consider taking advantage of this potentially invaluable pre-appeal process, whether facing Section 101 alone or in combination with other challenges, unless applicants have reason to expedite the appeal process by filing an appeal brief early. The data shows that even this first stage, of what otherwise could be a long process, may lead to immediate success. And in the event a case fails to reach allowance at this stage, an applicant would still have the option to file an appeal brief, at no cost, in support of the applicant’s already-filed notice of appeal, or file an RCE if the applicant wants to submit new amendments for the Examiner to consider.
Conclusion
In mapping out case appeal strategies, applicants should consider the above-described appeal decision factors, as well as the provided allowance rate data, particularly when battling Section 101 issues, when considering filing a notice of appeal and a pre-appeal brief.
Above all, applicants should keep in mind that each stage of the appeals (and pre-appeal) process is unique and may provide a ticket to allowance even well before a case comes within the Board’s reach.
[1] https://www.uspto.gov/dashboard/ptab/.
[2] A special thanks to the Lexis Nexis PatentAdvisor® team for providing the data used in this analysis.
Insight Industries + Practices
Sponsored Events
Philly BioBreak Spring Reception 2026
April 8, 2026 | 5:30 PM – 8:00 PM ET
Garces Trading Company
2929 Arch St B, Philadelphia, PA 19104
Firm Events
Webinar Series: Navigating the Data Center Boom: Rethinking Contracts, Risk, and Regulatory Strategy for 2026 and Beyond
March 31, April 21, and May 14 | 2:00 – 3:00 p.m. ET
Virtual Webinar
Sponsored Events
2026 ACG NY 18th Annual Healthcare Conference
March 31, 2026 | 1:00 PM – 9:00 PM ET
Metropolitan Club
1 East 60th Street, New York, NY 10022
Speaking Engagements
ACP Siting + Permitting Conference
March 31, 2026 | 11:00 AM – 12:00 PM MT
Aurora, CO